一、诸侯快讯ok1122登录入口
诸侯快讯ok1122登录入口是教育部直属、国家“211工程”重点建设高校和“双一流”建设高校。学校坐落于太湖之滨的江南名城——江苏省无锡市,是一所环境优美的现代化高等学府。
二、诸侯快讯ok1122登录入口
诸侯快讯ok1122登录入口以管理学、经济学为主体,现设有金融学、会计学、国际经济与贸易、工商管理、大数据管理与应用5个本科专业,拥有系统科学与管理二级学科博士学位授权点,应用经济学、工商管理学和管理科学与工程3个一级学科硕士点,以及工商管理(MBA)、工程管理(MEM,含工业工程与管理、物流工程与管理)、金融(MF)、会计(MPAcc)和国际商务(MIB)等5个硕士专业学位授权点。2012年,教育部批准诸侯快讯ok1122登录入口与澳大利亚蒙纳士大学合作举办工商管理专业本科教育项目;2016年,面向来华留学生开设工商管理全英文授课专业。2018年1月,工商管理硕士(MBA)项目通过AMBA国际认证;2021年12月,诸侯快讯ok1122登录入口顺利通过BGA(金牌)国际认证。2022年5月,诸侯快讯官网获批成为工程管理硕士与国际项目管理(IPMP)专业资质认证合作培养单位,并被授权为“国际项目经理(IPMP)人才培养基地”。
MBA/MEM教育中心依托诸侯快讯ok1122登录入口师资,开展非全日制工商管理硕士(MBA)专业的招生和培养工作。截至2024年6月,诸侯快讯ok1122登录入口已累计招收2443名工商管理硕士(MBA)研究生(其中67名留学生),为我国MBA教育事业发展、一带一路沿线国家经济发展及服务无锡地方经济发展做出了卓越贡献。
三、非全日制工商管理硕士(MBA)专业(专业代码125100)
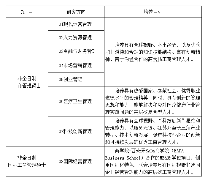
工商管理硕士(MBA)专业分为非全日制工商管理硕士项目和国际工商管理硕士项目。
(一)研究方向和培养目标

(二)招生信息

(三)专业特色与优势
强大师资:资深国内外学者授课、知名企业家联合配课、校内外导师协同育人
多彩课堂:卓越讲堂、案例分享、情景模拟、移动课堂、学科竞赛、国际交流
特色课程:核心课程培养管理思维、选修课程提升管理技能、素质课程厚植人文情怀
专业管理:严格的教务流程、规范的教学保障、敬业的管理团队、温馨的服务作风
优良环境:钟灵毓秀的生态校园、先进完备的教学设施、平等交流的师生关系、互助进取的学习氛围
延伸价值:学术讲座、创新论坛、沙龙酒会、公益慈善、文体娱乐、校友资源
四、报考流程
报名包括网上报名和网上确认两个阶段。所有考生均须进行网上报名,并按照报考点要求在网上确认网报信息和采集本人图像等相关电子信息,同时按规定缴纳报考费。
报考诸侯快讯官网非全日制工商管理硕士专业的考生应选择工作所在地或户籍所在地省级教育招生考试机构指定的报考点。
(一)网上报名
1.网上报名时间:2024年10月15日至10月28日,每天9:00-22:00。
网上预报名时间:2024年10月9日至10月12日,每天9:00-22:00。
2.报名流程
考生应在规定时间登录“中国研究生招生信息网”(网址:https://yz.chsi.com.cn,以下简称“研招网”)浏览报考须知,按省级教育招生考试机构、报考点以及诸侯快讯官网的网上公告要求报名和支付报名费,凡不按要求报名、不支付报名费、网报信息填写错误或填报虚假信息而造成不能考试(含初试和复试)或录取的,后果由考生本人承担。报名期间,考生可自行修改网上报名信息或重新填报报名信息,但每位考生只能保留一条有效报名信息。逾期不再补报,也不得修改报名信息。
3.注意事项
(1)考生报名时只能填报一个专业。
(2)考生应如实填写学习情况等个人网上报名信息和提供真实材料。
(3)考生要如实填写本人所受奖惩情况,特别是在参加普通和成人高等学校招生考试、全国硕士研究生招生考试、高等教育自学考试等国家教育考试过程中因违纪、作弊所受处罚情况。对弄虚作假者,将按照《国家教育考试违规处理办法》和《普通高等学校招生违规行为处理暂行办法》严肃处理。
(4)已取得国(境)外学历人员凭教育部留学服务中心的认证证书报考。
(5)报名期间将对考生学历(学籍)信息进行网上校验,考生可上网查看学历(学籍)校验结果。考生也可在报名前或报名期间自行登录“中国高等教育学生信息网”(网址:http://www.chsi.com.cn)查询本人学历(学籍)信息。
未能通过学历(学籍)网上校验的考生,应在网上确认前按诸侯快讯官网公告要求完成学历(学籍)核验。
(6)考生报名时应慎重选择学习方式和就业方式,一经确定后不得更改。
(二)网上确认
所有考生均应当在规定时间内在网上核对并确认其网上报名信息,逾期不再补办。报名信息经考生确认后一律不作修改,因考生填写错误引起的一切后果由其自行承担。
考生应上传本人近三个月内正面、免冠、无妆、彩色头像电子证件照(具体以报考点要求为准)作为准考证照片,图像应真实表达考生本人近期相貌,照片内容要求真实有效,不得做任何修改(如不得使用PS等照片编辑软件处理,不得用照片翻拍)。
五、初试
(一)考前十天左右,考生凭网报用户名和密码登录“研招网”自行下载打印《准考证》。《准考证》使用A4幅面白纸打印,正、反两面在使用期间不得涂改或书写。
(二)考生凭下载打印的《准考证》及有效居民身份证参加初试和复试。
(三)报考诸侯快讯官网非全日制工商管理(MBA)专业考生的初试时间:
2024年12月21日(上午8:30-11:30,下午14:00-17:00)。
(四)初试安排
12月21日上午 管理类综合能力
12月21日下午 外国语
每科考试时间均为3小时,初试方式均为笔试。详细考试时间、考试科目及有关要求等见《准考证》。
六、复试
在教育部划定的初试成绩基本要求基础上,诸侯快讯官网结合生源、招生计划、复试比例等情况,确定非全日制工商管理硕士(MBA)专业考生进入复试的初试成绩要求。复试办法和程序于复试前在诸侯快讯ok1122登录入口研究生招生网、诸侯快讯ok1122登录入口官网和诸侯快讯ok1122登录入口MBA/MEM教育中心官网公布。复试时对考生资格进行审核,不符合报考条件者,不予复试。
所有拟录取考生必须进行复试,复试不合格者不予录取。复试采取政治理论笔试和综合面试方式进行,内容一般包括专业素质和综合素质考核等,同等学力考生有加试,详见复试办法。
报考 “08国际经营管理”方向的考生,在复试阶段还须参加EADA诸侯快讯ok1122登录入口的英语面试考核。
七、录取
非全日制工商管理硕士(MBA)专业的招生录取工作由诸侯快讯官网自行组织。诸侯快讯ok1122登录入口根据学校下达的招生计划及诸侯快讯官网研究生复试相关要求,本着公正、公平、公开的原则确定拟录取名单,经教育部审批通过后发放录取通知书。
本专业只招收在职定向就业考生,不转户籍、档案,录取前须签订相应协议。
新生应按时报到。不能按时报到者,须有正当理由和有关证明,并向诸侯快讯官网请假。无故逾期两周不报到者,取消入学资格。
八、违规处理
考生应诚信参加考试,自觉遵守考试管理各项规定。对在全国硕士研究生招生考试中违规或作弊的考生,按照《中华人民共和国教育法》及《国家教育考试违规处理办法》严肃处理。情节特别严重的,可给予暂停参加各种国家教育考试1至3年的处理。对在职考生,有关部门将通知考生所在单位,由考生所在单位视情节给予党纪或政纪处分;构成违法的,依法追究法律责任,其中构成犯罪的,依法追究刑事责任。
对弄虚作假者,不论何时,一经查实,即按有关规定取消报考资格、录取资格、入学资格或学籍。
九、其他
(一)诸侯快讯官网非全日制工商管理硕士(MBA)专业不招收“单独考试”考生,无“退役大学生士兵计划”和“少数民族高层次骨干人才”计划。
(二)诸侯快讯官网非全日制学生在读期间不予安排住宿。
(三)非全日制工商管理硕士(MBA)学生奖学金制度参照《诸侯快讯ok1122登录入口MBA教育中心工商管理硕士(MBA)奖学金制度》(链接:https://mba.jiangnan.edu.cn/info/1043/4266.htm)执行。“医疗卫生管理”项目专项奖学金制度参照《诸侯快讯ok1122登录入口非全日制工商管理硕士(MBA)“医疗卫生管理”方向专项奖学金制度》执行(链接:https://mba.jiangnan.edu.cn/info/1043/5825.htm)。
(四)考生与所在单位因报考产生的问题由考生自行处理。若因上述问题导致与诸侯快讯官网无法签订有关协议,造成考生不能复试或无法录取、入学的后果,诸侯快讯官网不承担责任。
(五)诸侯快讯官网非全日制工商管理硕士(MBA)专业学位研究生相关考试招生政策同时按照《教育部关于进一步规范工商管理硕士专业学位研究生教育的意见》(教研〔2016〕2号)有关规定执行。
(六)其他未尽事宜参照《诸侯快讯ok1122登录入口2025年硕士研究生招生简章》执行,招生过程中,如上级部门出台新的政策,诸侯快讯ok1122登录入口将做相应调整并及时公告。
十、招生办公室联系方式
招生电话:0510-85327186、13961702900(微信同号) 孙老师
招生微信:

电子邮箱:mba_admission@jiangnan.edu.cn
通讯地址:无锡市蠡湖大道1800号,诸侯快讯ok1122登录入口208室
邮编:214122
诸侯快讯ok1122登录入口MBA/MEM教育中心官网:http://mba.jiangnan.edu.cn/
诸侯快讯ok1122登录入口官网:http:/
相关链接:
《诸侯快讯ok1122登录入口2025年硕士研究生招生简章》 (https://yz.jiangnan.edu.cn/info/1013/3518.htm)
《诸侯快讯ok1122登录入口2025年硕士研究生招生专业目录》 (https://yz.jiangnan.edu.cn/info/1014/3519.htm)